学校官网
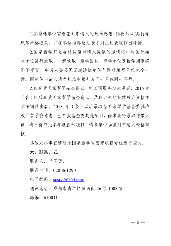
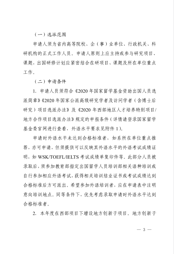
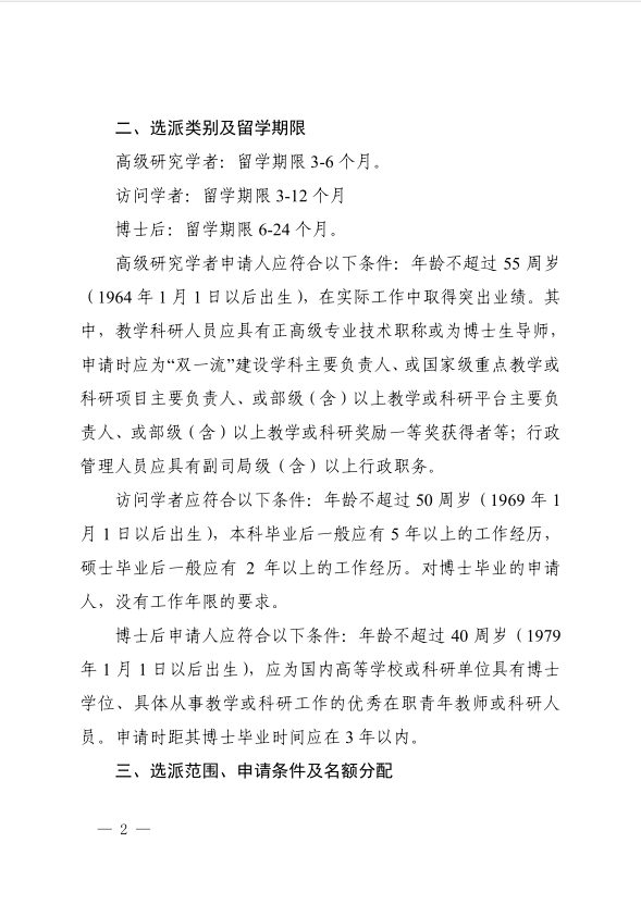
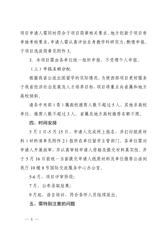
设为首页
加入收藏
首页
学院概况
新闻动态
党建工作
教育教学
工会工作
创新创业
社会服务
通知公告
规章制度
学院简介
机构设置
现任领导
理论学习
党建规章
党建活动
推荐文章
当前位置:
首页
>>
通知公告
>>
正文
四川省教育厅关于做好2020年西部地区人才培养特别项目选派工作的通知
2020-04-26 16:13
附件【
附件4:2020西部项目-《单位推荐意见表》电子版录入模板.docx
】
已下载
次
附件【
附件1:西部项目外语水平要求及说明-2020.docx
】
已下载
次
附件【
附件2:西部项目申请材料说明-2020.xlsx
】
已下载
次
附件【
附件3:2020年西部项目创新项目简章.docx
】
已下载
次
【
关闭窗口
】
地址:四川省遂宁市学府北路1号 电话:0825-2290591 邮编:629000
版权所有:四川职业技术学通识教育学院 Copyright-2021 蜀ICP备09042194号-2